BLS Adult Algorithm

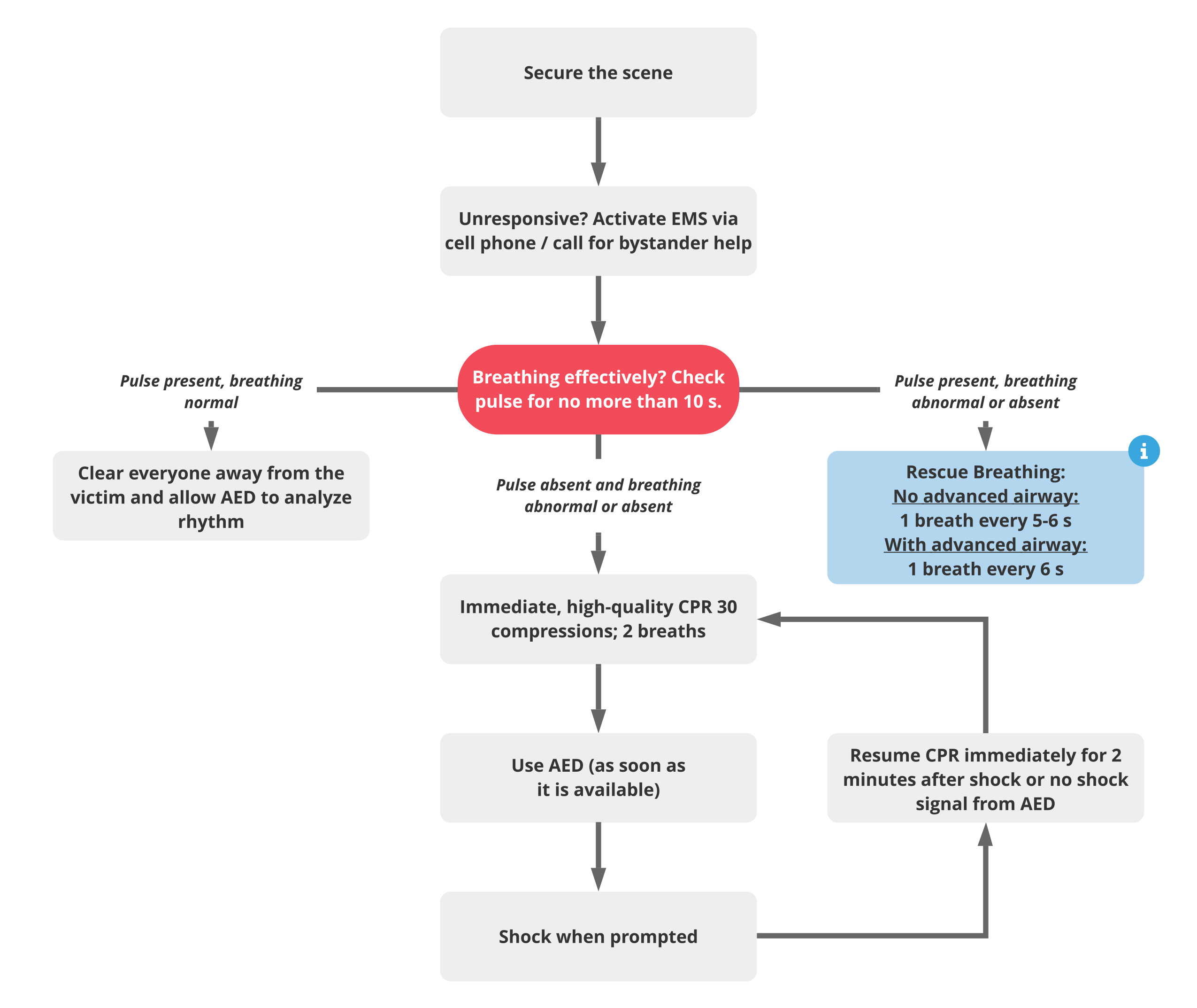
1. Secure the scene. This means pulling the victim out of standing water, traffic, or other dangerous situation. You should be safe before you begin Basic Life Support.
2. Check for a response. If the victim is unresponsive and has abnormal respirations (no respirations or gasping/agonal breathing) activate EMS, yell for help, and send someone for an AED. Use a cell phone if one is available.
3. Check for a pulse at the carotid artery (check for no longer than 10 seconds) and check breathing.
If there is a pulse and breathing, continue to monitor and support breathing.
If there is a pulse and no/abnormal breathing, start rescue breathing.
If there is no pulse and no/abnormal breathing:
- Start high-quality CPR (30 compressions to 2 breaths, 100-120 compressions per minute)
- Compress chest between 2 and 2.4 inches
- Allow the chest to fully recoil
- Continue CPR for 2 minutes or until AED is on the victim, powered up, and ready for use
- Check heart rhythm using AED
- Follow instructions on AED, deliver shock as needed
BLS
- 100% Online Training
- 3 Exam Attempts
- 2 Year Certification
ACLS
- 100% Online Training
- 3 Exam Attempts
- 2 Year Certification
PALS
- 100% Online Training
- 3 Exam Attempts
- 2 Year Certification
NEONATAL
RESUSCITATION
- 100% Online Training
- 3 Exam Attempts
- 2 Year Certification
Pricing for New Customers Only
- Latest ECC & ILCOR Guidelines
- No Skills Test Required
- 24/7 Online Access
- Instant Card Access
- 2 Year Certification