BLS Infant and Child Algorithm

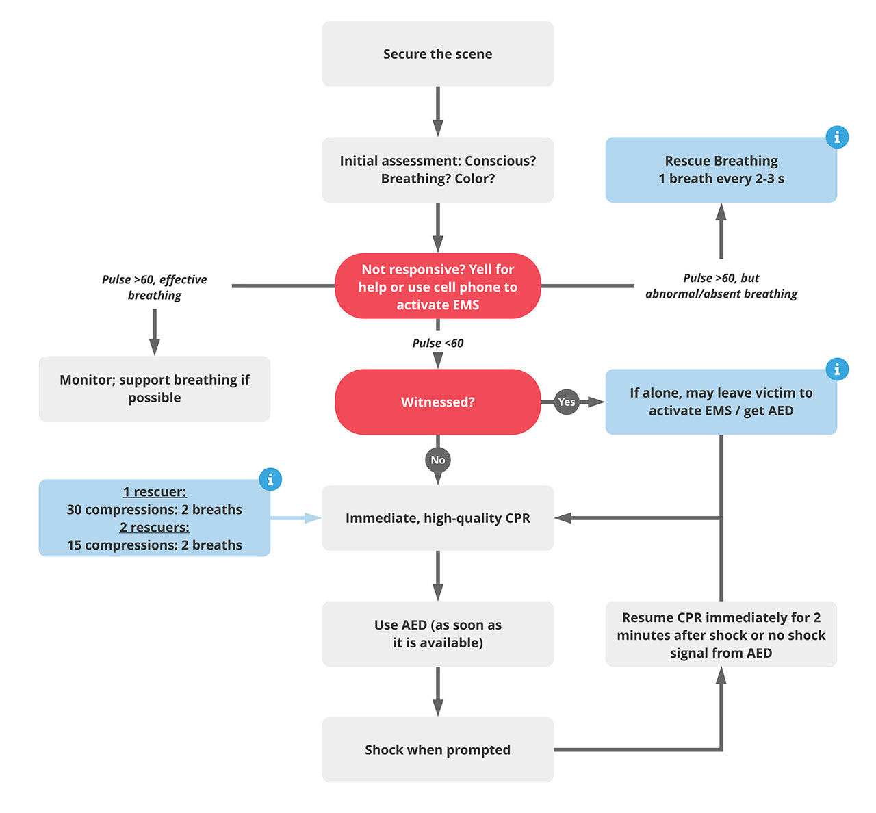
1. Secure the scene. This means pulling the victim out of standing water, traffic, or other dangerous situation. You should be safe before you begin Basic Life Support
2. Check for a response. If the victim is unresponsive and has abnormal respirations (no respirations or gasping/agonal breathing) activate EMS, yell for help, and send someone for an AED. Use a cell phone if one is available.
3. For no longer than 10 seconds, check for a pulse at the carotid or femoral artery. A heart rate of less than 60 beats per minute is considered cardiac arrest in children and infants.
If there is a pulse and breathing, continue to monitor and support breathing.
If there is a pulse and no/abnormal breathing, start rescue breathing (1 breath every 2-3 seconds).
If there is no pulse and no/abnormal breathing:
- Start high-quality CPR
- Compress to at least one-third of the anterior-posterior diameter or about 2 inches
- Allow the chest to fully recoil
- Continue CPR for 2 minutes OR until AED is on, powered up, and ready for use.
- Single rescuer: 30 compressions to 2 breaths, 100-120 compressions per minute
- Two rescuers: 15 compressions to 2 breaths, 100-120 compressions per minute
- If help is not available, leave the child to get help and an AED
- Check heart rhythm using AED
- Follow instructions on AED, deliver shock as needed
- 100% Online Training
- 3 Exam Attempts
- 2 Year Certification
- 100% Online Training
- 3 Exam Attempts
- 2 Year Certification
- 100% Online Training
- 3 Exam Attempts
- 2 Year Certification
- 100% Online Training
- 3 Exam Attempts
- 2 Year Certification
Pricing for New Customers Only
- Latest ECC & ILCOR Guidelines
- No Skills Test Required
- 24/7 Online Access
- Instant Card Access
- 2 Year Certification