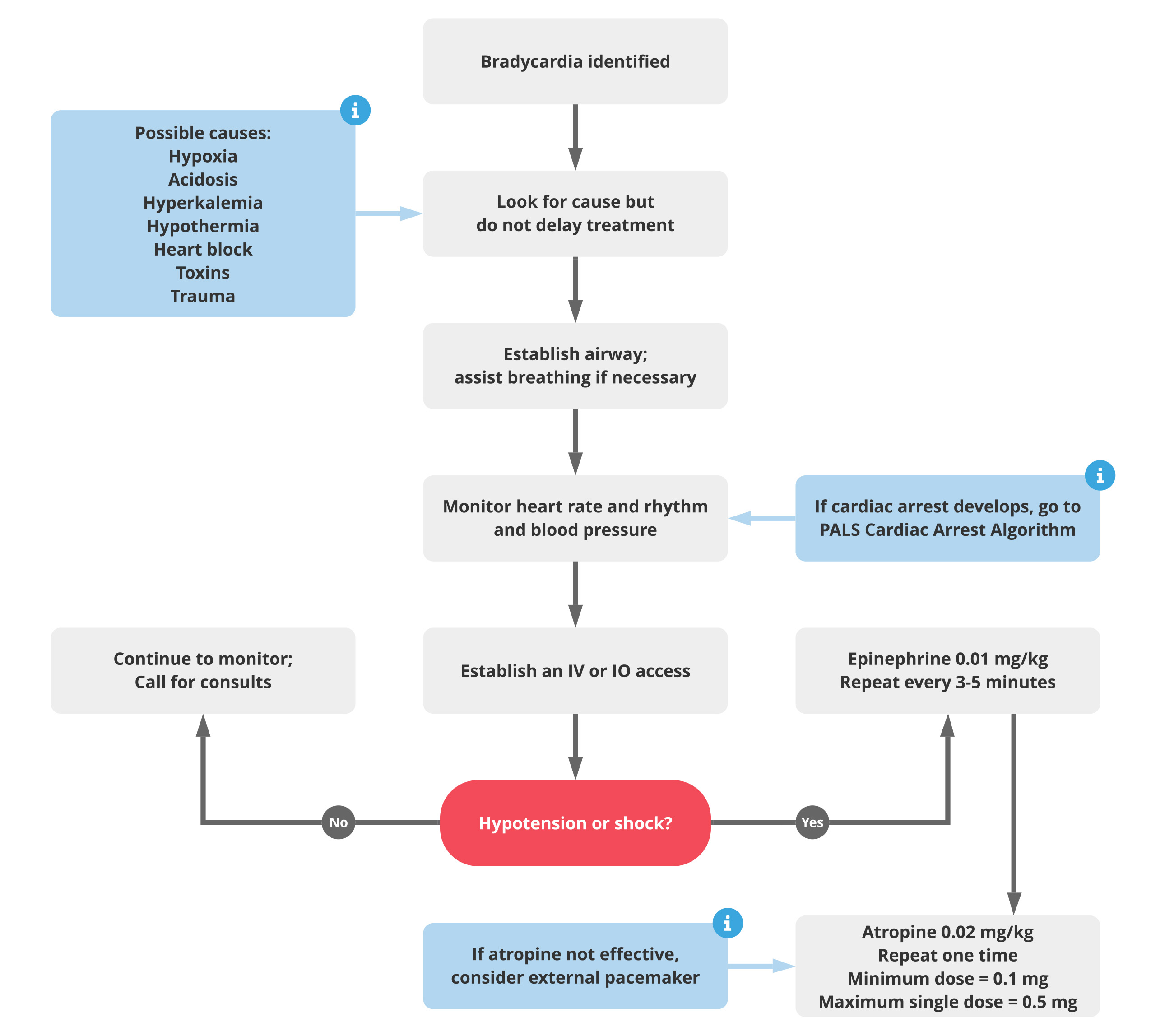
PALS Bradycardia Algorithm

1. Bradycardia is diagnosed by manual testing or heart rate monitor – Normal heart rates vary with age/size.
| Age Category | Age Range | Normal Heart Rate |
| Newborn | 0-3 months | 80-205 per minute |
| Infant/Young child | 4 months to 2 years | 75-190 per minute |
| Child/School Age | 2-10 years | 60-140 per minute |
| Older child/ Adolescent | Over 10 years | 50-100 per minute |
2. Consider possible causes…
- Hypoxia
- Acidosis
- Hyperkalemia
- Hypothermia
- Heart block
- Toxins/Overdoses
- Trauma
3. … and treat immediately
- Hypoxia – Administer oxygen
- Acidosis – Treated with increased ventilation; use sodium bicarbonate carefully if needed
- Hyperkalemia – Restore normal potassium level
- Hypothermia – Rewarm slowly to avoid over-heating
- Heart block – Consult pediatric cardiologist for possible administration of atropine, chronotropic drugs, and external pacemaker
- Toxins/Overdoses – Supportive care; administer antidote if one is available
- Trauma – Increase oxygen and ventilation; Avoid increased intracranial pressure by treating bradycardia aggressively in cases of head trauma
4. Establish airway and support breathing as needed.
5. Monitor heart rate/rhythm and blood pressure
- Cardiac Arrest? Go to PALS Cardiac Arrest Algorithm
6. Establish IV/IO Access
7. Hypotension?
| Age Category | Age Range | Systolic Blood Pressure | Diastolic Blood Pressure | Abnormally Low Systolic Pressure |
| Neonate | 1 Day | 60-76 | 30-45 | <60 |
| Neonate | 4 Days | 67-84 | 35-53 | <60 |
| Infant | To 1 month | 73-94 | 36-56 | <70 |
| Infant | 1-3 months | 78-103 | 44-65 | <70 |
| Infant | 4-6 months | 82-105 | 46-68 | <70 |
| Infant | 7-12 months | 67-104 | 20-60 | <70 + (age in years x 2) |
| PreSchool | 2-6 years | 70-106 | 25-65 | <70 + (age in years x 2) |
| School Age | 7-14 years | 79-115 | 38-78 | <70 + (age in years x 2) |
| Adolescent | 15-18 years | 93-131 | 45-85 | <90 |
8. If hypotensive,
- Administer epinephrine 0.01 mg/kg
- Repeat every 3-5 minutes as needed
- Consider atropine 0.02 mg/kg (min dose = 0.1 mg; max dose = 0.5 mg); Repeat one time if needed
- Consider external pacemaker
BLS
- 100% Online Training
- 3 Exam Attempts
- 2 Year Certification
ACLS
- 100% Online Training
- 3 Exam Attempts
- 2 Year Certification
PALS
- 100% Online Training
- 3 Exam Attempts
- 2 Year Certification
NEONATAL
RESUSCITATION
- 100% Online Training
- 3 Exam Attempts
- 2 Year Certification
Pricing for New Customers Only
- Latest ECC & ILCOR Guidelines
- No Skills Test Required
- 24/7 Online Access
- Instant Card Access
- 2 Year Certification